想提前规划职业生涯、提升就业竞争力?想靠实力赢取现金奖金、为履历加分?豫北医学院第一届职业规划大赛已正式启动,三大赛道覆盖学生与教师,从书院初赛到校级决赛,助你清晰未来方向!
一、大赛主题
筑梦青春志在四方,规划启航职引未来。
二、大赛内容
主体赛事包括面向学生的成长赛道、就业赛道和面向教师的课程教学赛道。
(一)成长赛道。主要面向中低年级学生,考察其树立生涯发展理念并合理设定职业目标、围绕实现目标持续行动并不断调整的成长过程,通过学习实践提升综合素质和专业能力,体现正确的择业就业观念。
(二)就业赛道。面向高年级计划求职学生,考察其求职实战能力,对照目标职业及岗位要求,个人综合素质和专业能力等方面的契合度,个人发展路径与就业市场需求的适应度。
(三)课程教学赛道。面向担任大学生职业规划与就业指导类课程的教师(不含创新创业类课程和相关专业类课程),考察课程建设和创新情况以及实施效果。
三、谁能参加?怎么选赛道?
1.成长赛道:本科一、二、三年级(临床医学和医学影像学专业四年级),专科一、二年级,展示职业目标设定与成长行动,适合想提前规划学业的你。
2.就业赛道:本科三、四、五年级,专科二、三年级计划求职学生,聚焦求职实战能力与岗位适配度,为找工作提前“练兵”。
3.课程教学赛道:承担职业规划与就业指导类课程的教师,展现课程建设与教学创新成果。
注:专升本学生可根据自身情况自行选择赛道。已经推荐到校级复赛的同学先不参加本次平台报名,比赛结束后另行通知。
四、大赛赛制
大赛采用书院初赛、学校复赛、学校总决赛三级赛制。
五、参赛材料要求及评审标准
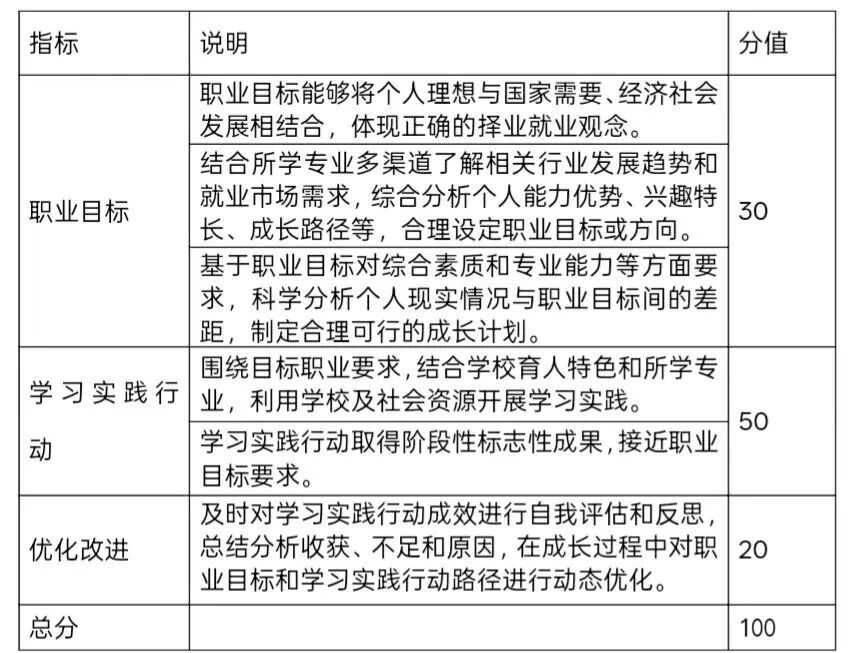
(一)成长赛道
参赛材料要求:
1.生涯发展报告:介绍设定职业目标的过程;实现职业目标的具体行动和成效;职业目标及行动的动态调整等(PDF格式,文字不超过2000字,图表不超过5张)。
2.生涯发展展示(PPT格式,不超过50MB;可加入视频)。
比赛环节:
成长赛道设主题陈述、评委提问环节。
1.主题陈述(7分钟):选手结合生涯发展报告作陈述。
2.评委提问(5分钟):评委结合选手陈述和现场表现提问。
评审标准:
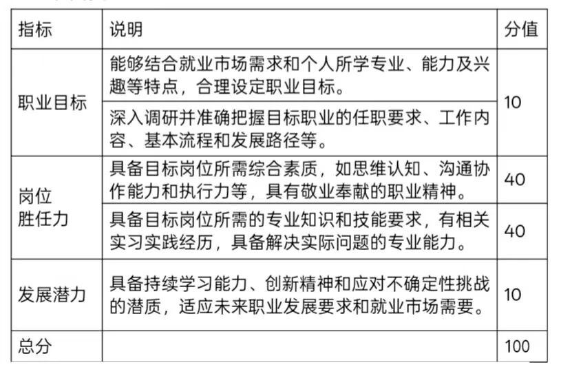
(二)就业赛道
参赛材料要求:
1.求职简历(PDF格式)。
2.求职综合展示(PPT格式,不超过50MB;可加入视频)。
3.辅助证明材料,包括实践、实习、获奖等证明材料(PDF格式,整合为单个文件,不超过50MB)。
比赛环节:
就业赛道设主题陈述、综合面试
1.主题陈述(6分钟):选手结合求职综合展示PPT,陈述个人求职意向和职业准备情况。
2.综合面试(6分钟):评委提出真实工作场景中可能遇到的问题,选手提出解决方案;评委结合选手陈述自由提问。
评审标准:
(三)课程教学赛道
参赛材料要求:
1.包括课程概述、课程目标、课程团队、特色创新点等方面内容。
2.课程支撑材料。包括课程教案、评教结果及其他证明材料(合并成单个PDF格式文件,不超过30MB)
比赛环节:
1.课程建设情况汇报(6分钟)。选手展示课程创新探索、实施情况、成效体现等。
2.教学展示(10分钟)。选手提供5个教学节段,现场随机抽取1个进行无生授课模式讲授。
3.互动答辩(6分钟)。评委针对选手汇报情况和教学展示提问,主要考察课程建设水平、特色创新改革效果等。
六、赛事安排(11月10日--12月20日)
1.书院初赛(11月10日--11月30日)
比赛内容:各书院根据复赛和决赛要求自行组织初赛选拔工作,各书院成长赛道、就业赛道各推选2名选手进入校级复赛。
2.学校复赛(12月1日--12月8日)
3.学校决赛(12月9日--12月15日)
4.赛后总结及省赛推荐(12月16日--12月20日)
公布获奖作者信息,进行赛后总结,展示优秀作品,并择优推荐参加省赛。
七、奖项设置及标准
(一)评选原则
本着公开、公平、公正的原则,以创新、个性、自信、充分展示自我、规划合理且具有指导性为标准。
(二)评委组成
评委来源为书院就业专员、大学生就业创业指导服务中心、职业规划专家等。
(三)奖项设置
1.学生赛道:
(1)一等奖2名(成长赛道、就业赛道各1名),奖金500元;二等奖4名(成长赛道、就业赛道各2名),奖金300元;三等奖6名(成长赛道、就业赛道各3名),奖金200元;选手决赛得分总计。
(2)优秀指导教师2名,奖金500元。
2.课程教学赛道:
一等奖1名,奖金2000元,选手决赛得分总计。
3.优秀组织奖2项:在组织选手通过全国大学生职业规划大赛平台报名,举办同期活动等方面比较突出的书院,可于11月30日前提交申报报告。大学生就业创业指导服务中心结合比赛结果综合确定获奖书院,奖金1000元。
八、注意事项
1.参赛作品一律不予退还,著作权归主办单位所有。
2.选手本人需同意作品赛后予以公开,不涉及个人隐私权争议。
3.参赛作品必须为原创,若发现抄袭、效用、作弊等不法手段,取消其参赛资格。
4、本次活动最终解释权归主办方所有,若对比赛过程或评选结果存有异议,请与主办方联系。
九、参赛网址和所需材料
规划大赛平台网址(https://zgs.chsi.com.cn),注册账号并提交材料。成长赛道所需材料:生涯发展报告PDF格式和生涯发展展示PPT格式;就业赛道所需材料:求职材料、就业能力展示PPT格式和辅助证明材料PDF格式。系统具体步骤见附件。


